Instance Verification Kit (IVK)
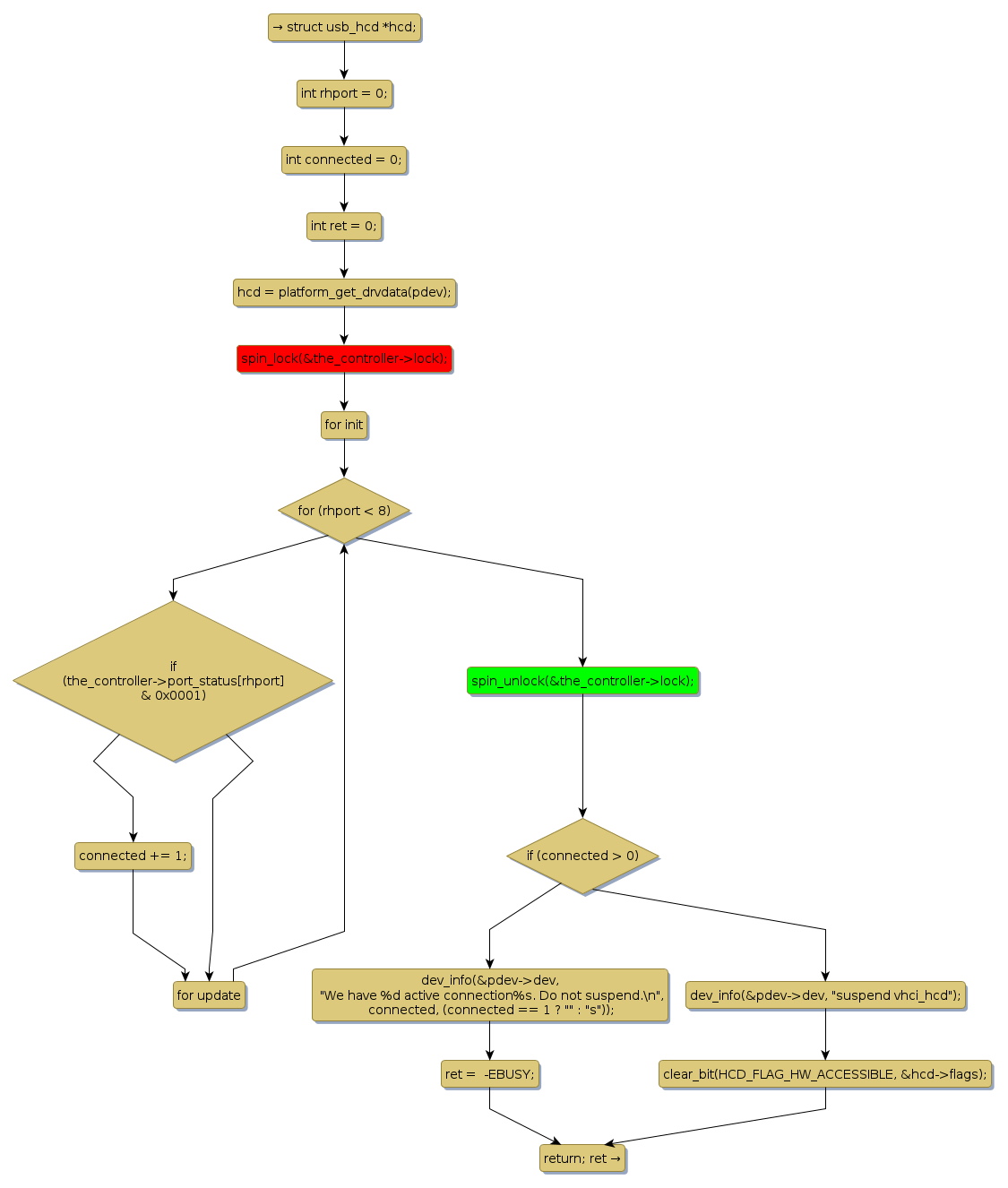
spin lock @ [25968+33+/linux-3.19-rc1/drivers/usb/usbip/vhci_hcd.c]
Instance Signature: lock
|
The Matching Pair Graph:
|
|
Function Name
|
Control Flow Graph (CFG)
|
Events Flow Graph (EFG)
|
Source Correspondence
|
|
vhci_hcd_suspend
|
|
|
[25788+16+/linux-3.19-rc1/drivers/usb/usbip/vhci_hcd.c]
|